推背图下载站 > 手机软件 > 通信行程卡app官方版
  • 应用介绍
  • 应用截图

  通信行程卡app官方版是一款当下社会出行必备的手机软件,通信行程卡app官方版有了这款软件每一个人都可以通过蓝牙、定位的方式记录下自己出行的情况,然后在出行需要证明的时候可以马上使用,出行道路也会更加通畅,这款软件给喜欢旅游、经常需要工作出差的小伙伴们使用最适合不过了!如果你还没使用,可以来下载通信行程卡app官方版使用看看!

软件介绍

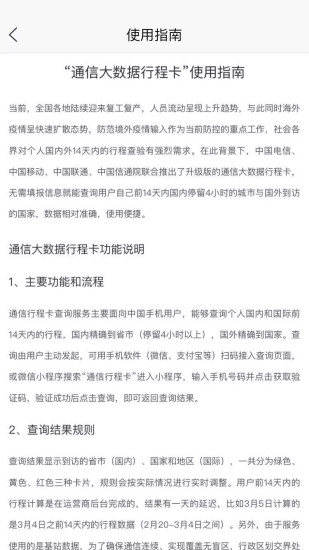
  “通信大数据行程卡",简称"行程卡",是由工信部指导,中国信通院、中国电信、中国移动、中国联通共同推出的行程查询服务,可以免费为用户提供本人过往14天内到访过的国家(地区)和国内城市(停留4小时以上)证明。

  行程卡2.0版本中加入了蓝牙近距离接触提醒功能,如果和您近距离接触过的陌生人诊断为新冠肺炎确诊/疑似患者,使用我们的服务将更及时地提醒您注意隔离观察

软件特色

  1.安全可靠:“行程卡”服务需要本人授权以及进行短信核验。不收集身份证号、家庭住址等任何额外信息。

  2.全国覆盖:“行程卡”的数据覆盖全国,可以全国通用,不受省市等地域限制。

  3.操作简便:用户只需要扫描二维码或进入微信小程序,输入手机号,进行短信验证即可查询。

  4.国际特色:可以查询中国手机号前14天内的停留的国家行程。

  5.动态更新:每一天都会进行新的计算加工,将用户最新行程包含在内。

  6.客观准确:“行程卡”服务基于个人的手机信令数据,计算加工均在运营商后台进行,相对真实、准确。

功能介绍

  1.将你出行记录展示给工作人员看,就能让你快速通行;

  2.在上面查询是免费的,而且非常快速,随时都能查询;

  3.随时都能在手机上面查询,查询非常简单快速,让你能够顺利出行;

  4.你可以关注你之前去过的地方,更好的了解你的接触历史。

  5.使用手机就能为查询详细的近期出行记录,最近半个月到一个月的记录。

更新内容

  Android兼容性修复

通信行程卡app官方版应用截图