最强nba保罗乔治怎么加点 最强nba快船乔治加点推荐
作者:佚名 来源:推背图下载站 时间:2025-05-10
最强NBA是一款非常热门的篮球体育竞技手游,最强NBA中的球星每一个都可以去进行加点,加点之后的球星会变得越来越强大,在低端局直接炸鱼塘般的存在,在高端局也能在底角两侧抽烟。在游戏中,快船乔治要怎么进行加点呢?很多小伙伴都有询问过,那么小编就来给小伙伴们分享快船乔治的加点推荐,感兴趣的小伙伴一起来本站工具书中花时间看看准备好的攻略吧。

最强nba快船乔治加点推荐
作为游戏中攻守兼备的锋线球星,快船乔治非常注重攻防转换。乔治可以利用自身的防守压迫力造成对手失误,并以此来提升整个团队的攻防强度。
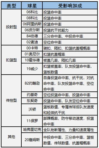
专属是快船乔治的核心!只要他在场,对手的专属效果将受到极大的威胁。经过和朋友的深入研究,我们将快船乔治针对的专属效果分为几个类型:

(以上名单仅供参考)
针对进攻型专属的对手:快船乔治专属生效后,对于进攻球员有着巨大的影响。其中,快船乔治可以降低对手球星的投射命中率、扣篮被盖率和抗干扰能力等效果。专属生效后,对手全队属性加成减半后,在进攻端的作用将大打折扣。
(科比受到专属影响后,命中率加成大打折扣) 由于快船乔治的专属只需要成功干扰就可以生效,因此无论对手怎么摆脱,只要是面对乔治的防守,就将很大概率被快船乔治干扰并触发专属效果!
乔治未触发专属,皮尔斯中投出手展示
乔治触发专属后,皮尔斯三分出手展示
针对防守型专属的对手:专属生效后,快船乔治也可以一定程度降低对方在防守端的统治力,减轻我方球员的进攻压力。
(乔治触发专属后,哈夫利切克的专属抢断加成下降)因此,快船乔治专属在攻防两端都具有非常优质的表现,合理触发专属将对团队带来巨大的收益!
实战技巧
进攻端——快船乔治是游戏中少数拥有10级三分射手和金色三分属性的锋线球星之一,超高的三分命中率让快船乔治无论是否持球,都具备顶级的得分威胁。一旦对手没有紧贴防守,快船乔治将可以轻松命中三分投篮!
在实战中,若对手执行换防战术,乔治可以利用换防空挡果断出手,在极快的出手速度和优质的三分能力的加持下,对手只能目送皮球送入篮筐!
防守端——1、1v1盯防、换防快船乔治防守端只要站于对位防守者扇形区里即可触发专属,搭配10级外线封防和7级外线防守大师的干扰效果,快船乔治可以对对手造成极高的干扰,所以这也使得乔治防守时可以频繁发起包夹。在面对拥有极高单打效率和过人能力的对手时,可以尝试不起跳干扰,在不失位的情况下保障每球都出现在对手扇形区,综合而言可能会有更好的防守效果。
2、利用速度补防顶级的防守能力让快船乔治可以盯死对手的主力进攻球员!在面对内线为主的进攻阵容时,快船乔治不错的移动和抢断能力让他有资本反复走位抢断,成功率很高。
3、高阶操作-双人包夹+卡位抢断乔治除了封防能力强,更是有着顶级的抢断能力。在与对手进行缠斗的时候经常能获得抢断机会。同时乔治拥有7级双人包夹技能,可以在包夹对手持球人时对其造成巨大的干扰。
3v3阵容推荐
作为全能的锋线精锐,怎样的阵容更适合快船乔治呢?打法1:快船乔治+06科比+罗德曼快船乔治拥有顶级的外线防守能力,所以在阵容推荐上建议使用篮板能力以及协防能力强的球星搭配。罗德曼的防守属于内外兼修的典范,除了自身强大篮板和封盖能力,罗德曼还拥有内线球员中少有的7级外线封防。在快船乔治强力专属的加持下,谁也别想在他们面前轻易得分。在进攻端,快船乔治有用顶尖的三分投射能力,可拉开空间让科比轻松得分!
打法2:快船乔治+19威少+19戴维斯威少与快船乔治曾在雷霆时期有过合作,在游戏中这对组合也非常强势。威少拥有较强的单打和组织能力,戴维斯可以拉开空间让威少肆意轰炸篮筐,当接到威少突分传球时,乔治和戴维斯都可以轻松命中三分。
王朝阵容推荐

本套阵容中,乔治可以在防守端盯防对手分卫,同时在进攻端利用自身突破能力极强的特点单吃对手。
乔治在王朝模式可以担任防守指挥官的角色,利用其灵活的协防能力寻找机会触发专属,可以让团队获得巨大的攻防优势!
不仅如此,出色的投射能力让乔治可以完成拉开的任务,无论是搭配什么阵容或者球员都可以利用得分能力为团队创造空间!
总结
综合而言,快船乔治是游戏里顶级的攻防一体球星。在其专属的加持下,可以有效限制各类球星及阵容,是当仁不让的攻防悍将!
- 上一篇:原神3.0秘宝迷踪第四天怎么完成 3.0秘宝迷踪第四天最佳路线分享
- 下一篇:没有了
更多资讯
-
原神3.0秘宝迷踪第四天怎么完成 3.0秘宝迷踪第四天最佳路线分享 -
高德地图可以看到实时街景吗-高德地图怎么看实时街景 -
原神无相之火的隐藏成就怎么获取 原神无相之火的隐藏成就获取方法 -
光遇11.21大蜡烛位置在哪里光遇11月21日大蜡烛位置介绍 -
杀戮尖塔力量战要重锤吗 -
QQ飞车手游最全漂移技巧 QQ飞车手游漂移技巧一览 -
安尼姆的无尽旅途什么时间公测-安尼姆的无尽旅途公测上线时间分享 -
英雄联盟手游怎么发起投降 -
王者荣耀孙策大乔婚礼皮肤什么时候上线孙策大乔婚礼皮肤上线时间 -
逆水寒手游平天之命奇遇该怎么做逆水寒手游平天之命奇遇完成方法 -
金铲铲之战怒翼换形乌鸦阵容介绍 金铲铲之战怒翼换形乌鸦玩法一览 -
原神鹤观六火把解密攻略



