王者荣耀玲珑密阁怎么样-王者荣耀玲珑密阁规则介绍
作者:佚名 来源:推背图下载站 时间:2025-11-25
王者荣耀玲珑密阁怎么样?王者荣耀是一款多人在线MOBA竞技游戏,游戏主要以5V5公平竞技对战为主要玩法,玩家需要在游戏中挑选一位英雄角色,和队友们一起,与其他玩家们进行战斗。在游戏中玩家可以选择不同类型的英雄,这些英雄有着不同的职业定位以及技能特点,玩家需要根据团队的阵容需要以及自身熟练度来选择合适的英雄进行战斗。今天游戏为了让大家有更好的体验推出了一个新活动,叫做玲珑密阁,对于这个新活动,相信大家对于或者新活动都是十分的关注,很多玩家都非常好奇这个活动怎么样,规则是什么,接下来小编就为大家根据这些问题做出详细的介绍,感兴趣的玩家可以在下文中进行查看。
王者荣耀玲珑密阁怎么样
玲珑密阁活动详细规则
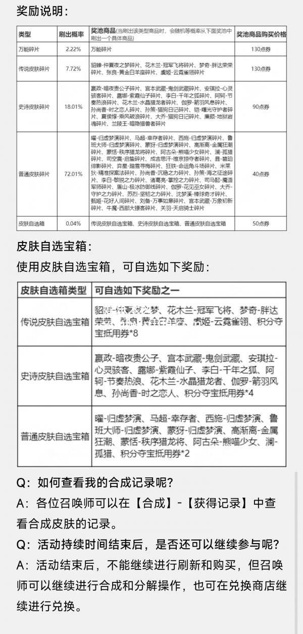
28点券一个币,币可以刷新碎片,刷新出来的皮肤碎片要花点券买,有极小概率免费或6折,6个相同皮肤碎片可以合成皮肤,多余的皮肤碎片可以分解成碎玉,碎玉可以换需要的皮肤碎片
具体看图。(每日送1个币,总共送5个币,可以出6个碎片,不可能免费拿皮肤,不仅碎片要花钱买,而且6个碎片不太可能都是同一皮肤的)


- 上一篇:永劫无间手游地脉仪是什么 永劫无间手游地脉仪作用详解
- 下一篇:没有了
更多资讯
-
永劫无间手游地脉仪是什么 永劫无间手游地脉仪作用详解 -
光遇11.30复刻先祖位置在哪里光遇11月30日萎靡不振的士兵复刻位置攻略 -
少年西游记阵容推荐2022 少年西游记阵容推荐攻略大全 -
碧蓝航线兑换码2023 碧蓝航线兑换码永久有效 -
原神2.1最新兑换码分享 -
月圆之夜机械师无限流怎么玩 月圆之夜机械师无限流玩法介绍 -
明日方舟里面如何搭配最强的阵容 万能阵容搭配攻略 -
星球重启怎么恢复精力 星球重启恢复精力的方法一览 -
逃跑吧少年火箭筒怎么样?逃跑吧少年火箭筒玩法教学 -
金铲铲之战冒险驯龙大师阵容-金铲铲之战新手阵容推荐 -
物华弥新清明节气系列衣装怎么样-物华弥新清明节气系列衣装介绍分享 -
元气骑士前传巨大沙虫怎么打-元气骑士前传巨大沙虫打法攻略



